四月 24, 2024
Share:
シミュレーションの課題
シミュレーションは、コンポーネントの選択、トポロジ、その他の設計の重要な側面をプロトタイプ作成前に検証できるため、現在では最新設計プロセスの基本ツールの1つと考えられています。シミュレーションによって時間が節約されるだけでなく、多くの設計リスクも排除されるため、最初のプロトタイプが想定どおりに機能する可能性が高くなります。このことは、最新の設計に求められる性能と電力密度を達成するのに必要な精度を考慮すると不可欠と言えます。
しかし、正確なシミュレーションを行うには、ベースとなるモデルが正確でなければなりません。データシートのパラメータは、導通、エネルギー損失、熱インピーダンスなどのコンポーネント特性のラボでの測定値に基づいているため、高品質のデータシートからモデルを導出する場合でも、ある程度のリスクを伴います。
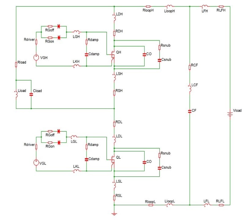
さらに、データシートベースのモデルはメーカーのラボでの構成および環境を反映したもので、実際の実装で遭遇する多くの条件を表すものではありません。特に進行中の設計の物理レイアウトに起因する(少なくとも部分的に)寄生素子などがこれに該当します。
寄生素子やその他の設計固有の属性を正確に表現できなければ、シミュレーション結果の不正確さが30%に達する可能性があり、シミュレーションそのものが疑わしくなります。汎用の「メーカー実験室ラボ」モデルから離れ、明確な環境における具体的なアプリケーションに基づくシミュレーションが可能なツールを提供する必要があります。
シミュレーションパラダイムシフトの推進
オンセミのセルフサービスPLECSモデルジェネレータ(SSPMG)を使用すると、設計者は設計環境に関連する設計固有の寄生情報を入力して、正確な結果を提供するカスタマイズされたPLECSモデルを作成することができます。
データシートベースのモデルから生じる大きな相違の問題は、電力業界内で理解されつつあり、個々のニーズに合わせてシミュレーションを調整する利点について理解が深まっています。この業界におけるパラダイムシフトを推進するのがSSPMGです。SSPMGは、シミュレーションの精度を大幅に向上させることによって、明確な結果を提供する現実的なツールです。このツールのバックボーンは、正確な物理ベースのスケーラブルなSPICEモデル手法です。
革新的なSSPMGシミュレーションツールを使用すると、設計者は電気バイアスや温度条件に基づいてカスタマイズされた高密度テーブルを追加することもできます。これによってテーブル内のデータポイント間の内挿が正確になり、システムシミュレーションにおけるもう 1 つの誤差の主要因である外挿がほぼ不要になります。
パワーエレクトロニクス設計は、半導体製造プロセスの全体にわたって機能する必要があります。この点を考慮し、SSPMGツールは電子製品のさまざまな製造条件を表す「コーナーモデル」機能を備えています。しきい値電圧、RDSon、ブレークダウン電圧、静電容量などのパラメータは、製造施設内の製造プロセスによって多少のばらつきがあります。これらの相関するパラメトリック変動は、エネルギー損失、伝導損失、温度挙動に重大な影響を与えるため、これらをキャプチャしてモデル化することがシステムレベルにおいて重要です。
パワーエレクトロニクスの設計では、設計者はソフトスイッチングとハードスイッチングを区別する必要があります。ハードスイッチングでは、ダブルパルステスト(DPT)が損失計算のためのよく知られた信頼性の高いアプローチです。ただし、ソフトスイッチングはトポロジと動作モードに依存するため、DPTでは結果が不正確になるので有効な方法とは言えません。
この問題に対する処し、問題を解決策としてするために、SSPMG は新しい遷移損失テスタを使ってエネルギー損失を正確に計算します。この汎用性の高いアプローチは、位相シフトフルブリッジ(PSFB)、DC-DC LLC、CLLC共振など、さまざまなトポロジに適しています。このアプローチにより、見落とされがちなソフトスイッチングモデルの精度が向上します。
幸いなことに、PLECSモデルはハード、ソフト、同期整流スイッチング動作に有効です。
SSPMGを使用すると、設計者はオンセミのパワー製品を使用して設計と環境を正確かつ確実にシミュレーションできます。最終的に、シミュレーションによって初期プロトタイプの大幅な再設計は不要になり、設計期間が短縮されます。
設計者は、SSPMGで生成されたカスタマイズ済みPLECSモデルをシミュレーション環境に直接取り込んだり、オンセミの無償のEliteパワーシミュレータにアップロードして評価することができます。両方のツールとも最近拡張され、Field Stop 7(FS7) IGBT製品が含まれるようになりました。
業界をリードするセルフサービスPLECSモデルジェネレータをEliteSiCソリューションやIGBTの多様なポートフォリオと併せて提供することで、オンセミはエンジニアがパワーシステムを構想、設計、検証する方法を再定義します。

オンセミのセルフサービスPLECSモデルジェネレータを使用して、次のレベルのシミュレーション体験を開始し、独自のカスタムPLECSモデルを生成してください。
その他の資料:
The automotive industry is undergoing a profound transformation driven by electrification, connectivity and intelligent design. At onsemi, we enable this evolution with semiconductor solutions that power next-generation vehicles, focusing on key solutions: Electric and Hybrid Powertrain, LED Lighting, Zonal Architecture and ADAS.
Electrified powertrains are at the heart of sustainable mobility, delivering higher efficiency, extended range and reduced emissions. From traction inverters, OBCs and DC-DC converters to auxiliary systems, our technologies support battery architectures from 400 V to 800 V, enabling robust and scalable designs for Battery Electric Vehicles (BEVs), Plug-in Hybrids (PHEVs) and Mild Hybrids (MHEVs).
Lighting is no longer just functional, it’s a design and safety feature. Advanced LED solutions provide adaptive illumination, energy savings and brand differentiation while complementing ADAS systems for enhanced visibility and driver confidence.
Zonal Architecture represents the future of vehicle electronics. By decentralizing power distribution and simplifying wiring, zonal systems reduce complexity and weight while enabling software-defined vehicles and over-the-air updates. This architecture supports advanced networking protocols like 10BASE-T1S automotive Ethernet for seamless communication.
ADAS technologies elevate safety and convenience, integrating cameras, sensors and intelligent control to assist drivers in real time. Together, these solutions form the foundation for smarter, safer and more connected vehicles.
Explore how onsemi empowers automotive innovation with reliable, high-performance semiconductor solutions for every application.
The global transition to electrification is transforming energy infrastructure, driving demand for higher efficiency, higher power density, and uncompromising reliability across applications such as DC fast EV charging, energy storage systems, solar inverters, and uninterruptible power supplies (UPS). onsemi helps system designers meet these challenges with a comprehensive portfolio of next‑generation power semiconductor technologies tailored for modern energy infrastructure systems.
With decades of experience in power electronics, onsemi delivers highly efficient, reliable, and scalable solutions that shorten development cycles while enabling customers to exceed power density and power loss targets. From discrete devices to highly integrated power modules, onsemi supports the full range of energy infrastructure architectures with technologies optimized for real‑world operating conditions.