十月 22, 2020
Share:
 
                
                Auxiliary power supply units are ubiquitous in power applications for Battery Electrical Vehicles (BEV) and Hybrid Electrical Vehicles (HEV), and crucial for provisioning power to a wide variety of low voltage subsystems, generally up to 20 V, such as control, communications, safety, drivers, etc. Moreover, the power source for the supplies themselves might be off a high voltage +400 V DC bus, like in On-Board Charging (OBC) systems, or the 48 V or 12 V battery voltage rails. With such a broad scope of applications, the requirements for auxiliary power supplies are very diverse, spawning a myriad of alternative solutions and implementations in the market.
Despite being the ancillary systems, these supplies need to ensure high reliability and stability as they are provisioning power to critical blocks, such as the logic level circuitry, which might include the core controllers, or the gate drivers that are turning on and off the power MOSFETs (Metal Oxide Silicon Field Effect Transistors) and IGBTs (Insulated-Gate Bipolar Transistors). At the same time, compact designs and an excellent price-performance ratio are imperative, as the system is not part of the core of the application and therefore should take as few resources as possible to get the job done. Safety is also paramount, and in most cases, the system needs to be compliant with automotive standards, which also sets a limit to the EMC emissions. As a bonus, the flexibility to adapt to a wide input voltage range and fit different use cases makes it stand out above others. Last but not least, the auxiliary power supplies need to provide high voltage isolation, especially if mandated by the regulations, or functional isolation for reliable operation.
Automotive High Voltage Auxiliary Power Supply
Depending on which of the requirements above are relevant for an application, the auxiliary supplies are implemented in different topologies - flyback, boost, buck-boost, etc. They can feature alternative switching strategies, e.g. quasi-resonant or fixed frequency, and utilize integrated or discrete technologies to deliver the necessary power.
 
                
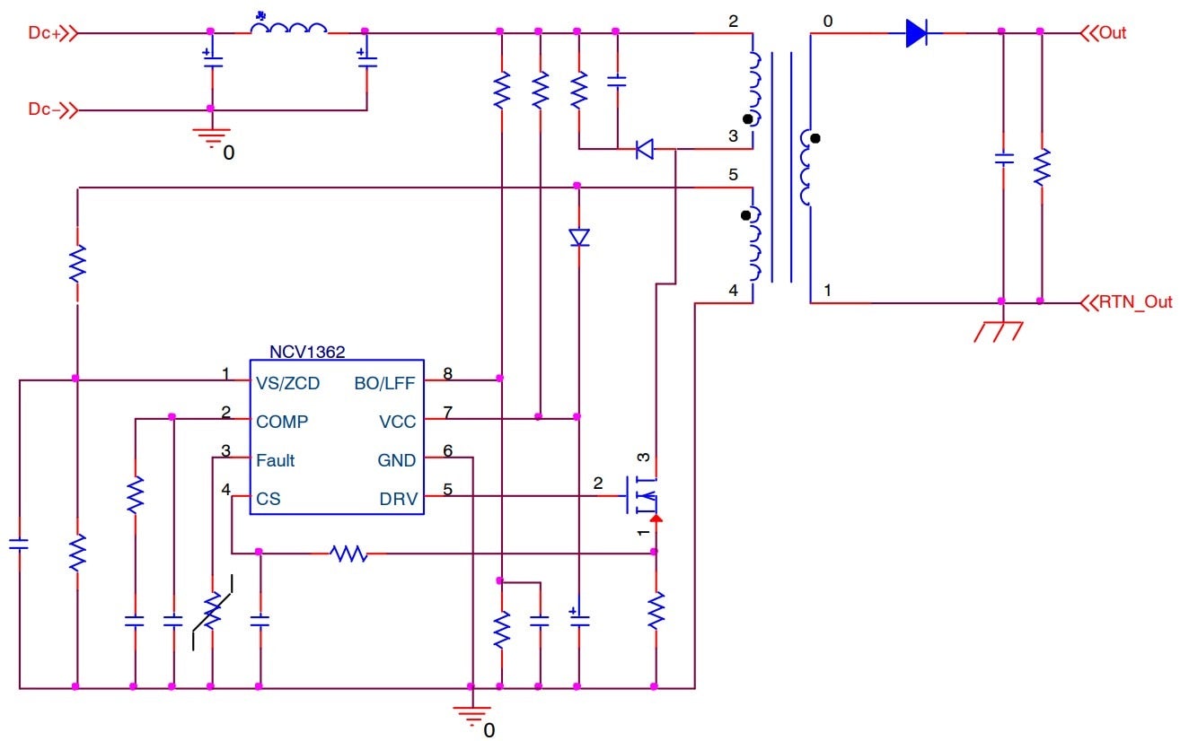
                Figure 1. Schematic of an isolated auxiliary power supply based on a flyback topology and operating in quasi-resonant peak current mode control.
ON Semiconductor recently introduced four new solutions, the high voltage auxiliary power supplies, suited for 800 V and 400 V battery-based BEV and PHEV and delivering 15 W or 40 W, and the isolated supplies for IGBT and SiC MOSFET drivers. These solutions address the above mentioned challenges and fulfill the necessary requirements.
The SECO−HVDCDC1362−15W15V−GEVB and SECO−HVDCDC1362−40W15V−GEVB are highly efficient and flexible primary−side regulated (PSR) auxiliary power supplies optimized for BEV and PHEV automotive power trains. These designs provide a stable 15 V over a wide input DC voltage range from 250 V to 900 V, and are therefore suitable for 400 V and 800 V battery systems.
The solutions capitalize on the multiple merits of the NCV1362 quasi−resonant peak current PSR flyback controller together with cost−optimized NVHL160N120SC1 160 mΩ 1200 V silicon carbide (SiC) MOSFET, and the FFSD0665B−F085 SiC diode. Thanks to the high blocking voltage capabilities and ultra−low gate charge (34 nC) value of the SiC FET, the switching losses are significantly shrunk, and the designs exhibit a superior efficiency for the application with up to 86% in low line conditions. The remarkable driving capabilities of the NCV1362 controller allows for direct operation of the SiC FET at 12 V without a pre−driver, simplifying the layout and cutting down the bill-of-materials content. The flyback transformer provides 4 kV isolation and is fully realized with automotive-qualified semiconductors and passive devices.
 
                
                Figure 2. Efficiency SECO−HVDCDC1362−15W15V−GEVB
 
                
                Figure 3. Block diagram of SECO−HVDCDC1362−15W15V−GEVB
 
                
                Figure 4. Benefits of the high voltage auxiliary power supply 15 W (SECO−HVDCDC1362−15W15V−GEVB)
The SECO−LVDCDC3064−IGBT−GEVB is an isolated supply for IGBT drivers, providing the necessary stable voltage rails ( - 7.5 V and 15 V, and 50 mA per branch ) for efficient switching over a wide input voltage range (6 Vdc to 18 Vdc). An additional a +7.5 V rail is as well provisioned to support any other lower voltage logic. The system utilizes the NCV3064 DC-DC converter, which allows for a compact and robust design with a minimized bill-of-materials content. The board is fully realized with automotive-qualified parts and is pin-compatible with commercial IGBT DC/DC supplies, provisioning an out of the box plug−in solutions for isolated driver supplies. An additional SiC variation using the same NCV3064, the SECO−LVDCDC3064−SIC-GEVB[1] will be adapted for SiC MOSFET switching, provisioning + 20 V / - 5V voltage rails for the gate drivers.
 
                
                Figure 5. Benefits of the IGBT isolated driver supply 1.5 W (SECO-LVDCDC3064-IGBT−GEVB)
 
                
                Figure 6. Block diagram of SECO-LVDCDC3064-IGBT−GEVB
The new power supplies designs for 400 V and 800 V battery systems, and isolated supplies for IGBT and SiC gate drivers are specifically engineered for a straightforward integration into application systems.
ON Semiconductor’s broad portfolio of products and tools for automotive auxiliary power solutions facilitates fulfilling the requirements for each application and delivering the optimal solution. In addition to our comprehensive portfolio of AC-DC controllers and regulators, DC-DC controllers and regulators, power MOSFETs, diodes and protection devices to fully realize a wide spectrum of designs, we help engineers with a broad range of hardware and software evaluation and development tools, which can speed up the development phases and reduce the time to market of new products.
Continue learning:
Be sure to subscribe to our blog and follow us on social media to receive the latest updates on our technologies, solutions and company news!